潮汕职业技术学院移动版

主页>财会金融学院>教学管理>

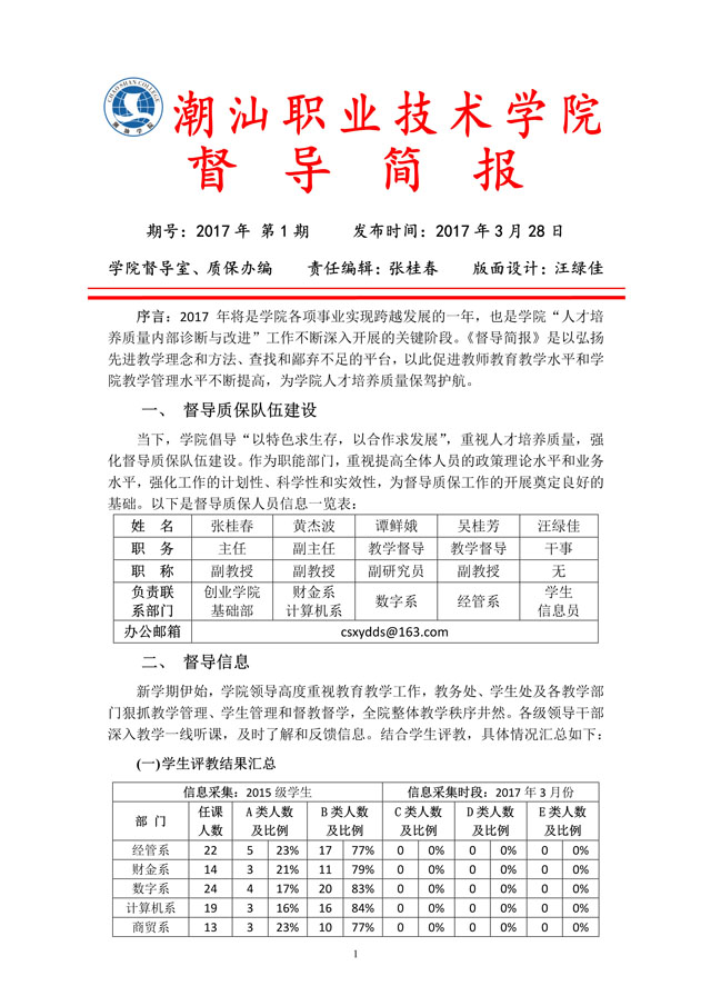
潮汕学院2017年第1期督导简报

 

(责任编辑:朱捍卫)